10月13日,由省教育厅、团省委、省科技厅等相关部门联合举办的第二届广东大学生乡村治理调研竞赛决赛在广东外语外贸大学进行。为深入学习贯彻威廉希尔williamhill中文新时代中国特色社会主义思想和党的二十大精神、党的二十届三中全会精神,贯彻落实威廉希尔williamhill中文总书记视察广东重要讲话、重要指示精神,引导华商学子把课堂学习和社会实践紧密结合起来,厚植爱国情怀,练就兴国本领。学校团委组织我校两支百千万工程突击队队伍参加决赛。我校百千万工程突击队以优异表现突出重围,斩获佳绩,为校争光!其中,“泉”新登场队 的项目《上清韵旅——基于元宇宙技术构建乡镇数商兴农文化新体验的路径探索》荣获省赛一等奖;石韵数博队项目《以红色党建引领多元创意赋能梅州古文化“蝶变”——当代青年如何激发乡村振兴内生力量的路径探索和实践研究》荣获省赛二等奖。
——“泉”新登场队。团队成员:邱宝怡、叶铧、姚静涵、许婷婷刘欢欢、沈诗颖、刘一鸣、胡雅楠。指导老师:王怡时、吴诗雨(人工智能学院)。团队作品:《上清韵旅——基于元宇宙技术构建乡镇数商兴农文化新体验的路径探索》

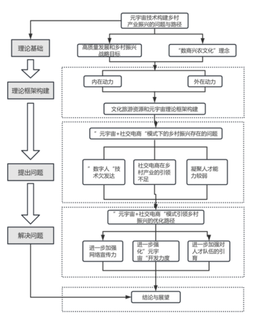
本研究旨在探讨“元宇宙+社交电商”模式如何助力中国乡村振兴战略,解决乡村特色产业发展中的问题,促进乡村经济的全面振兴和乡村高质量发展。研究团队以肇庆市上清湾村为案例,通过实地调研和政策分析,探索“元宇宙+社交电商”模式在乡村产业发展中的应用和潜力。下图为研究方法路线图。本文研究“元宇宙+社交电商”模式在乡村振兴中的应用,探讨该模式如何促进乡村高质量发展。文章创新性地提出了基于“元宇宙+社交电商”的乡村振兴方案,并将其应用于实际,致力于为乡村特色产业的成长提供全新解决方案。通过构建数字化的乡村虚拟空间,为乡村的数字化转型和品牌建设何乡村特色产业发展提供新的方向,同时为实施乡村振兴战略提出新的思路和方法。
——石韵数博队。团队成员:李乾宇、刘玉灵、刘子皓邓紫殷、黄火燕、何胤霖、徐航、陈桂莹、李欣彤。指导老师:王怡时(人工智能学院)。团队作品:《以红色党建引领多元创意赋能梅州古文化“蝶变”——当代青年如何激发乡村振兴内生力量的路径探索和实践研究》

本文针对梅州的传统古文化发展却面临着年轻一代对古文化的兴趣和认同感显著减弱、资金与人才双重短缺、宣传与推广缺失等问题,突击队依托相关政策背景,开展“响应国家战略需求、传承与发展客家文化、强化红色党建文化引领作用”的实践调研。调研过程中,明确“党建+n”与“红色+古色”双文化驱动创新模式的总体思想,围绕“文化引领,产业带动”基本原则,同时,推进“美丽乡村建设”项目,用专业知识助力打造特色品牌,用行动书写乡村振兴梦的篇章。
学校团委坚守初心,开展“行走的大思政课”系列活动,引领青年学生投身社会实践,体验生活、服务人民、探索真知,以实际行动助力广东高质量发展、以青年作为助力中国式现代化。2024年暑期,学校社会实践工作在广大师生的付出与努力下,喜报频传,取得令人瞩目的成绩。期待更多华商青年继续投身社会实践当中,以青春力量,共绘时代华章!